Zlick SDK Integration Guide
Zlick SDK offers marketplaces, newspapers and other commerce platforms a powerful and flexible mobile payment solution.
Getting Started
To get started, request your development account and development SDK by emailing to support@zlick.it. You will receive your client token and client secret which will be needed to integrate Zlick SDK on your website.
Integration Flow
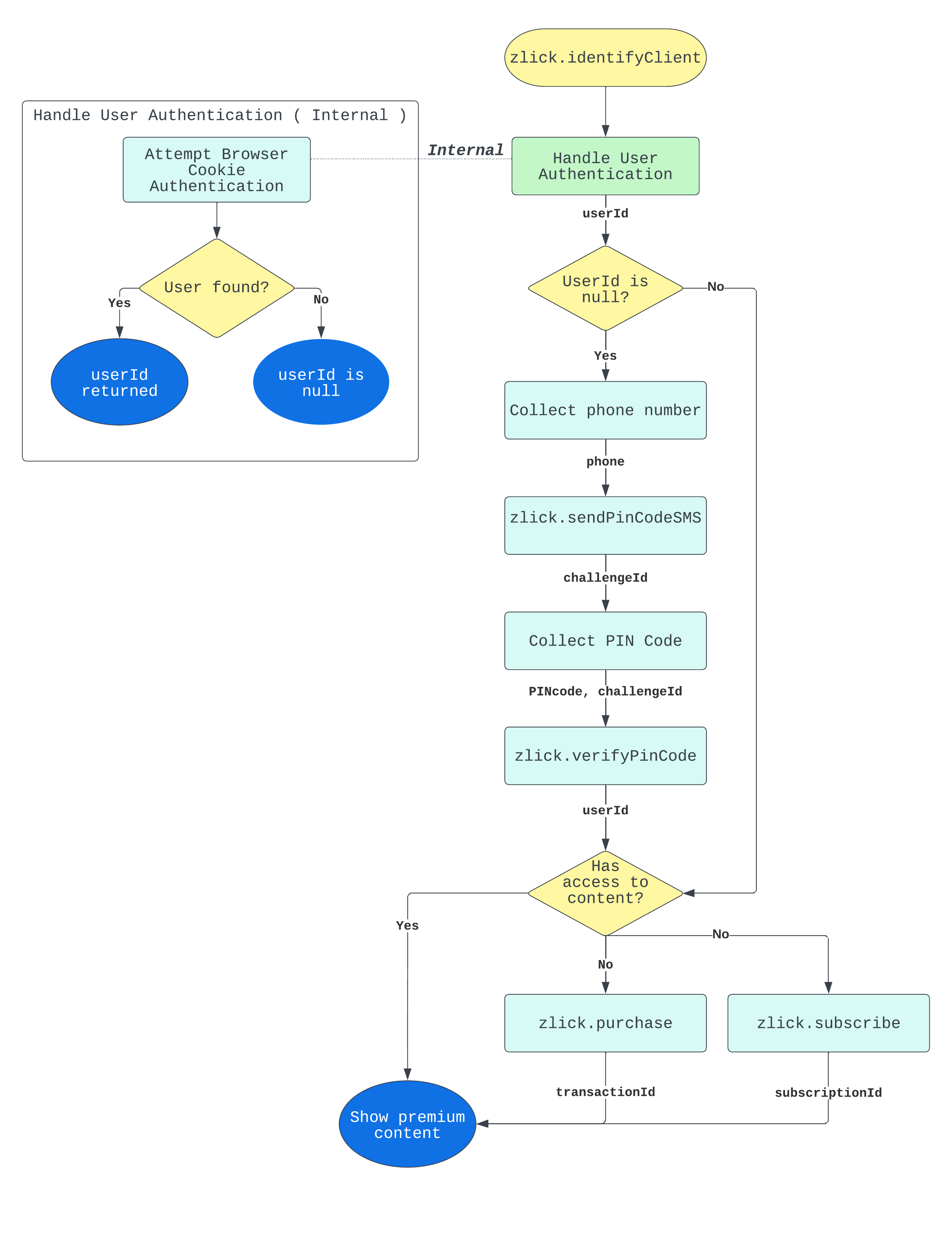
Here is a basic overview of how you can use Zlick SDK to control paid access to content in your site:

Add the SDK to your website
Add Zlick SDK to your website after your own scripts.
<head>
<script type='text/javascript' src='path/to/your/javascript/files/index.js'></script>
<!-- Dev SDK -->
<script type='text/javascript' src='https://cdn.zlick.it/zlick-dev-3.1.0.js'></script>
<!-- OR the live SDK -->
<script type='text/javascript' src='https://cdn.zlick.it/zlick-3.1.0.js'></script>
</head>
Once you've included the SDK, the SDK exposes a global variable called zlick. You will be able to use this object to call zlick methods.
Important Note About JWT tokens
Many of the methods below use JWT tokens as function inputs. Instructions to generate these JWT tokens can be found here.
How your end product will look like?
Vist our Demo website.
SDK functions
identifyClient(token)
Before you do any kind of operation with Zlick SDK, you have to call the identifyClient method. This method attempts to authenticate the current user and returns information about the user that you will need for calling other methods later.
Parameters
- token (string): JWT Token containing the purchase payload or subscription payload
Response
Note: For identifyClient response. Only if the returned response has a non null userId only then jwtToken will contain the payload of the response otherwise jwtToken will return back the provided token value to the identifyClient function.
Also See standard response for case when user is authenticated. If the browser has a stored cookie for a returning user.
Examples
When user is not found
{
phone: null,
userId: null,
contentId: null,
hasAccessRights: false,
allowedMethods: {
smsAuth: true
},
// for identifyClient function below is same as param JWT Token provided containg the purchase payload or subscription payload
jwtToken: "xxxxxxx.xxxxxxxxxx.xxxxxxx"
}
purchase(params)
Initializes one time purchase. Returns success, failure or need for SMS authentication
Parameters
- params: An object containing following properties:
- token (string): JWT Token containing the purchase payload
- userId (string): zlick userId provided as response from the
identifyClientcall.
Response
subscribe(params)
Subsribes to monthly / weekly / daily subscription. When you sign up as a client with Zlick, you have to pre-define your subscription plans with unique names. While calling this method with a subscribe JWT token, you have to reference the unique product name. Zlick will use additional information about that subscription product from its own database.
For more information about subscriptions, see subscriptions flow.
Parameters
- params: An object containing following properties:
- token (string): JWT Token containing the subscription payload
- userId (string): zlick userId provided as response from the
identifyClientcall.
Response
sendPinCodeSMS(params)
Starts SMS authentication by sending SMS with a pin code to user. Use this when userId is returned as null from identifyClient call.
Parameters
- params: An object containing following properties:
- token (string): JWT Token containing one of the standard payloads
- mobilePhoneNumber (string): zlick userId provided as response from the
identifyClientcall.
Response
verifyPinCode(params)
Completes SMS authentication flow and returns userId on success. Throws an error on failure. See Errors.
Parameters
- params: An object containing following properties:
- token (string): JWT Token containing one of the standard payloads
- confirmationCode (string): 4 digit confirmation code sent to customer's mobile number via SMS.
- challengeId (string): challengeId returned from the response of
sendPinCodeSMSmethod.
Response
refundPurchase(params)
Completes SMS authentication flow and returns userId on success. Throws an error on failure. See Errors.
Parameters
- params: An object containing following properties:
- token (string): JWT Token containing the purchase payload
- transactionId (string): Transaction ID returned by the
purchasemethod. - refundReason (string): challengeId returned from the response of
sendPinCodeSMSmethod.
Response
unsubscribe(params)
Completes SMS authentication flow and returns userId on success. Throws an error on failure. See Errors.
Parameters
- params: An object containing following properties:
- token (string): JWT Token containing the subscription payload
- subscriptionId (string): Subscription ID returned by the
subscribemethod.
Response
Standard Response
All Zlick methods return a Promise that resolves to the following object with some properties conditional on the method being called.
{
userId: "123456abcdef", // zlick user id.
phone: "1223774963",
jwtToken: "xxxxxxx.xxxxxxxxxx.xxxxxxx",
contentId: "123456abcdef", // purchased content or product name
transactionId: "123456abcdef", // TransactionID, only present in case of transaction
subscriptionId: "123456abcdef", // subscriptionID, only present in case of subscription
challengeId: "123456abcdef", // challengeID, only present in case of sendPinCodeSMS
hasAccessRights: "true", // Boolean. Shows if user has access to content
allowedMethods: {
refundPurchase: true
} // object describing next allowed methods
}
Constants and Enums
AUTH_TYPES
Authentication types. Used to check which flow to go
Values
- AUTH_TYPES
- PINCODE_SMS
- SMS_CONFIRMATION
- CARRIER_PROXY
Errors
Error status codes
When a zlick method fails it throws an error with serveral properties. One being the statusCode, this will follow the standard HTTP error codes. Usually status codes reflect a general or broader category of the error. To identify more specific reasons for the failure, please check the additional property zlickErrorCode.
- 400 - bad request. Most probably validation error
- 403 - Un-Authorized. Wrong PIN code in authentication, forbidden, invalid token/secret, etc.
- 422 - Un-Processable Entity.
- 412 - User has an active subscription, Carrier not supported, Carrier not detected, etc.
- 429 - Too many attempts. Too many tries on SMS authentication
- 500 - Server Error. Something bad happened in Zlick
Zlick error codes
When purchase fails due to infufficent funds or for some other reason Zlick will always return the error with a unique zlickErrorCode. Please see below what each code implies.
- ZLICK01 - User has insufficient credit for transaction
- ZLICK02 - Phone is either moved to another telco or closed
- ZLICK03 - Exceeds allowed transaction limit
- ZLICK04 - Transaction is not permitted, premium services not allowed
- ZLICK05 - Unexpected error has caused an exception.
- ZLICK06 - Transaction failed. Technical error. ( Usually caused by an unexpected response from the carrier )
-
ZLICK07 - Zlick was unable to get response from service provider
-
ZLICK08 - Zlick was unable to get response from the end user
- ZLICK09 - Carrier is not supported or enabled
- ZLICK10 - Unable to detect carrier for the phone number
- ZLICK11 - Country is not supported
- ZLICK12 - Access is blocked
- ZLICK13 - Error processing request. The requested resource is forbidden.
- ZLICK14 - Limit exceeded. Too many requests.
- ZLICK15 - User already has an active subscription.
We try to deliver more context of the exact error and so we will always try to summarize the error with a descriptive reason in the message property of the error.
SDK Demo
A demo solution is over here. You will not be charged for actions you perform there.